안녕하세요. YoungH입니다.

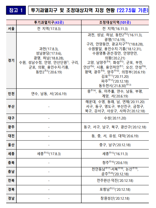
오늘 부동산 투자에 관심이 있으신 분은 전국 투기과열지구 해제 등 조정지역, 규제지역 해제 소식에 다들 집중하고 계셨을 겁니다. 어느 지역이 투기과열지구가 해제되고 조정지역, 규제지역이 조정되었는지 한번 확인해보겠습니다.
https://news.kbs.co.kr/news/view.do?ncd=5498595&ref=A
대구 수성·대전 유성 등 6곳 투기과열지구 해제
[앵커] 정부가 대구 수성구와 대전 유성구 등 6개 지역을 투기과열지구에서 해제했습니다. 다만, 수도권과...
news.kbs.co.kr


(지방권)투기과열지구 해제지역
대구 수성구, 대전 동구/중구/서구/유성구, 경남 창원구
(지방권) 조정대상지역 해제지역
대구 동구/서구/남구/북구/중구/달서구/달성군, 경북 경산시, 전남 여수시, 순천시, 광양시
세종시의 경우, 최근 주택가격 하락세가 지속되고 있으나 청약경쟁률이 여전히 높게 유지되고 있는 점을 감안하였을 때 잠재적인 매수세가 유지 중인 것으로 보고, 현행 규제지역 지정을 유지키로 했다.
수도권은 다수 지역에서 주택 가격 상승세가 지속되고 있거나 하락 전환 후 시일이 오래 경과하지 않았고, 미분양 주택도 여전히 많지 않은 점을 감안하여 당분간 규제지역 지정을 유지하고 시장 상황을 추가 모니터링하기로 하였다.
다만, 과거 시군구 단위 규제지역 지정 과정에서 아파트가 없는 도서 지역임에도 불구하고 규제지역으로 지정된 안산, 화성의 일부 지역은 국민 불편을 감안하여 투기과열지구, 조정대상지역을 해제키로 결정하였습니다.
*해제지역
투기과열지구 : 안산 단원구 대부동동, 대부남동, 대부북동, 선감동, 풍도동
조정대상지역 : 안산 단우너구 대부동동, 대부남동, 대부북동, 선감동, 풍도동, 화성 서신면
이번 심의위원회에서 의결된 투기과열지구 및 조정대상지역 조정안은 관보 게재가 완료되는 7월 5일(화) 0시부터 효력이 발생한다.




'투자노트 > 부동산' 카테고리의 다른 글
| [부동산 노트] 부동산 대지지분 재개발, 재건축 대지지분이 왜 중요할까? 대지지분 계산방법, 대지지분 계산기 (0) | 2022.03.07 |
|---|---|
| [부동산 노트] 집주인 실거주로 세입자의 계약갱신청구권 사용 거절 후 '임대 말고' 매매하면 괜찮을까? (0) | 2022.02.28 |
| [부산 청약] 부산 명지 신세계 건설 명지 빌리브 듀클래스 분양 정보 (0) | 2022.02.19 |
| [부동산 노트] 부동산 구두계약 효력이 있을까? (0) | 2021.04.20 |
| [부동산 노트] 2021년 공동주택 공시가격(안), 뭐가 달라지나? (0) | 2021.03.22 |